Anstatt zu sterben, aktivieren Krebszellen ein „Todes-Enzym“ – und bereiten so Rückfall vor
US-Forscher haben entdeckt, dass ein Enzym, das Zellen normalerweise zerstört, Tumoren beim Überleben hilft. Wird es blockiert, bleiben Rückfälle aus.
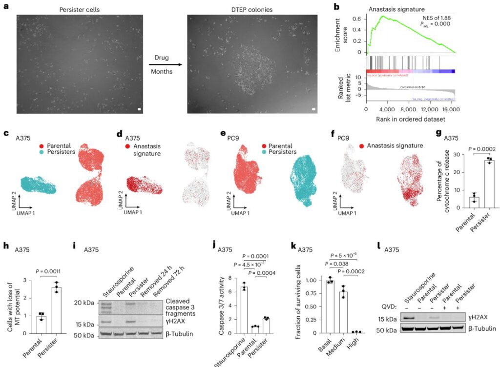
Forscher beobachteten den Effekt in Modellen von Haut-, Lungen- und Brustkrebs: Einige Zellen überlebten die Behandlung, weil sie ein Todes-Enzym nur teilweise aktivierten. © Wikimedia
Kaum eine Krankheit fordert die Medizin so heraus wie Krebs. Selbst nach erfolgreicher Behandlung können einzelne Krebszellen im Körper verbleiben – unsichtbar, aber aktiv genug, um Jahre später einen Rückfall auszulösen. Warum sie überdauern und irgendwann erneut zu wachsen beginnen, beginnt die Forschung erst allmählich zu verstehen.
Viele Therapien wirken zunächst, der Tumor schrumpft – doch Monate oder Jahre später beginnt das Wachstum erneut. Eine neue Studie der University of California – San Diego bringt nun Licht in diesen Mechanismus. Sie zeigt, dass manche Krebszellen einen erstaunlichen Trick beherrschen: Sie aktivieren ein Enzym, das sie eigentlich töten sollte – und nutzen es, um zu überleben.
Ein Enzym, das den Tod in Überleben verwandelt
Normalerweise löst das sogenannte DNA Fragmentation Factor B (DFFB) in sterbenden Zellen den Abbau ihrer Erbsubstanz aus. Es ist Teil des natürlichen Selbstzerstörungsprogramms, das der Körper einsetzt, um defekte Zellen loszuwerden. Doch in Krebszellen läuft dieser Prozess anders ab: Statt vollständig zu sterben, setzen sie das Enzym nur auf niedriger Stufe frei. So entsteht kein vollständiger Zelltod, sondern eine Art „Halbtod“ – genug, um das Überleben zu sichern.
„Das stellt unser Verständnis von Zelltod völlig auf den Kopf“, sagt Studienleiter Matthew Hangauer. „Krebszellen, die den ersten Medikamentenschock überstehen, erfahren Todessignale, die sie nicht töten, sondern beim Wiederaufbau unterstützen.“
Diese Entdeckung könnte erklären, warum Tumore selbst nach langer Behandlung wiederkehren. Die Forscher fanden den Effekt in Modellen von Haut-, Lungen- und Brustkrebs – unabhängig von der Krebsart.
Wie das Krebszellen-Todes-Enzym den Rückfall vorbereitet
Die betroffenen Tumorzellen aktivieren DFFB, sobald sie mit Medikamenten in Kontakt kommen, die eigentlich ihr Wachstum stoppen sollen. Das Enzym verursacht leichte DNA-Schäden und verändert, wie die Zellen auf Botenstoffe reagieren. Vor allem blockiert es Interferon, ein Signalprotein, das normalerweise das Immunsystem alarmiert. Ohne dieses Signal bleiben die Krebszellen für die körpereigene Abwehr unsichtbar.
In diesem Zustand können sie monatelang „schlafen“, ohne sich zu teilen – ein gefährlicher Ruhezustand. Sobald die Therapie endet oder die Bedingungen günstiger werden, beginnen sie wieder zu wachsen. So entstehen Rückfälle, obwohl der Tumor scheinbar besiegt war.
Forscher entdecken den versteckten Überlebensmodus
Die Wissenschaftler konnten zeigen, dass sich dieser Mechanismus ausschalten lässt. Wenn sie das Enzym DFFB blockierten, blieb das Tumorwachstum aus – selbst in Langzeitversuchen mit Mäusen. Die Krebszellen verloren ihre Fähigkeit, in den Überlebensmodus zu schalten.
Für die Medizin ist das ein wichtiger Ansatzpunkt. Denn bisher galt: Rückfälle entstehen durch genetische Mutationen, also dauerhafte Veränderungen im Erbgut. Die neue Arbeit zeigt, dass es auch nicht-genetische Mechanismen gibt, die viel früher einsetzen. Das bedeutet, dass sich Rückfälle möglicherweise verhindern lassen, bevor sie beginnen.
„Wenn wir dieses Signal blockieren, können wir womöglich verhindern, dass Tumore während der Behandlung zurückkehren“, erklärt Erstautor August Williams.

Ein gestörtes Gleichgewicht im Immunsystem
DFFB wirkt jedoch nicht allein. Es aktiviert ein weiteres Protein, ATF3, das die Immunantwort zusätzlich schwächt. Gemeinsam sorgen beide dafür, dass die Zellen den inneren Stress überstehen. Fehlt eines der beiden Proteine, können die Krebszellen nicht mehr wachsen.
In gesunden Zellen spielt DFFB dagegen kaum eine Rolle. Es wird nur aktiv, wenn die Zelle tatsächlich stirbt. Deshalb halten die Forscher es für einen geeigneten Angriffspunkt für neue Medikamente. Eine gezielte Hemmung könnte den Krebszellen den Überlebensweg abschneiden, ohne gesunde Zellen zu gefährden.
Wenn der Tod zum Überleben beiträgt
Die Forscher gehen davon aus, dass dieser Mechanismus nicht auf eine Krebsart beschränkt ist. Er könnte erklären, warum Tumoren nach erfolgreicher Therapie immer wiederkehren – selbst nach Jahren. Entscheidend ist, dass die Krebszellen lernen, den programmierten Zelltod zu überlisten.
Das Enzym DFFB spielt dabei die Hauptrolle: Es verwandelt ein Signal des Todes in eine Überlebensstrategie. Wird dieser Mechanismus gestoppt, verlieren die Zellen ihre Tarnung – und der Körper bekommt eine neue Chance, den Krebs endgültig zu besiegen.
Kurz zusammengefasst:
- Krebszellen können ein eigentlich tödliches Enzym (DFFB) in abgeschwächter Form aktivieren, den programmierten Zelltod überlisten – und so den Grundstein für einen späteren Rückfall legen.
- Dieses Enzym unterdrückt Immun-Signale wie Interferon und versetzt die Zellen in einen Ruhezustand, aus dem sie später wieder wachsen beginnen können.
- Wird DFFB blockiert, bleiben Tumorzellen dauerhaft inaktiv – ein möglicher Ansatz, um Rückfälle nach einer Krebstherapie zu verhindern.
Übrigens: Auch Virusinfektionen können Krebszellen beeinflussen – sogar Jahre nach der Heilung. Eine aktuelle Studie zeigt, dass Grippe- und Corona-Viren schlafende Tumorzellen reaktivieren können. Mehr dazu in unserem Artikel.
Bild: © Wikimedia unter CC BY-SA 4.0

2 -Gedanken zu “Anstatt zu sterben, aktivieren Krebszellen ein „Todes-Enzym“ – und bereiten so Rückfall vor”